會員專區
會員登入
會員註冊
忘記密碼?
語言選擇
繁體中文
简体中文
English
Toggle navigation
語言選擇
繁體中文
简体中文
English
會員專區
會員登入
會員註冊
忘記密碼?
本會簡介
中華民國呼吸治療師公會全國聯合會章程
全聯會沿革
理監事會
歷屆理事長
委員會
秘書處會務
本會會務
入退會說明
96-114年年會資深、典範、優良治療師獲獎清單
114年度工作計畫
美國呼吸治療學會AARC年會參展
表單下載
RT動態
統計數據
內政部團體績效評鑑獎
長期呼吸照護專區
各國國際學術活動
課程通過美國IERS認證
最新消息
學術專區
113年第七屆第一次會員代表大會暨研討會
112年第六屆第三次會員代表大會暨研討會
111年第六屆第二次會員代表大會暨研討會
110年第六屆第一次會員代表大會暨研討會
109年第五屆第三次會員代表大會暨呼吸治療師節慶祝研討會
107年第三屆實證醫學
105年第二屆實證醫學
104年度實證醫學競賽結果公告
實證醫學研討會
104年第一屆實證醫學
常見問題
縣市公會
台北市呼吸治療師公會
新北市呼吸治療師公會
宜蘭縣呼吸治療師公會
桃園市呼吸治療師公會
台中市呼吸治療師公會
彰化縣呼吸治療師公會
嘉義市呼吸治療師公會
嘉義縣呼吸治療師公會
台南市呼吸治療師公會
高雄市呼吸治療師公會
花蓮市呼吸治療師公會
基隆市呼吸治療師公會
下載專區
相關法規
台灣RT-會刊
RT PGY資料下載
重要公文
繼續教育課程審核公告
全聯會年度大會海報刊登:100~114年
資料分享
可信賴專業活動EPAs資訊
呼吸治療儀器設備管路安全手冊
【新興傳染性疾病專區】
電子報
青年發展
COVID-19大事記
COVID-19相關行文及回文
COVID-19期間,給呼吸治療師們的一封信、RT相關新聞及本會官網公告彙整
COVID-19相關政府單位會議參與及政令
疫呼百應同心抗疫內文-COVID-19呼吸治療抗疫紀實專刊
常見問題
最新消息彙整
專案計畫
育成團隊-沙盒計畫
健康台灣-深耕計畫
長照專區
長照政策議題
長照開課&活動宣傳
長照活動集錦
最新消息
首頁
最新消息
【活動轉知】
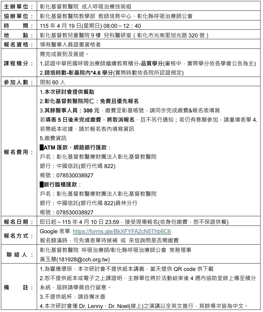
【活動轉知】:彰基-4月19日師資培訓課程
最新消息
【活動轉知】
【會員登入】
【年會專區】
【訊息公告】
【徵才訊息】
【重要公文】
【影片分享】
【COVID-19】
【深耕計畫】
【活動轉知】:彰基-4月19日師資培訓課程
報名網址:
https://forms.gle/
BkXFYFA2cN5Thb6C6
返回